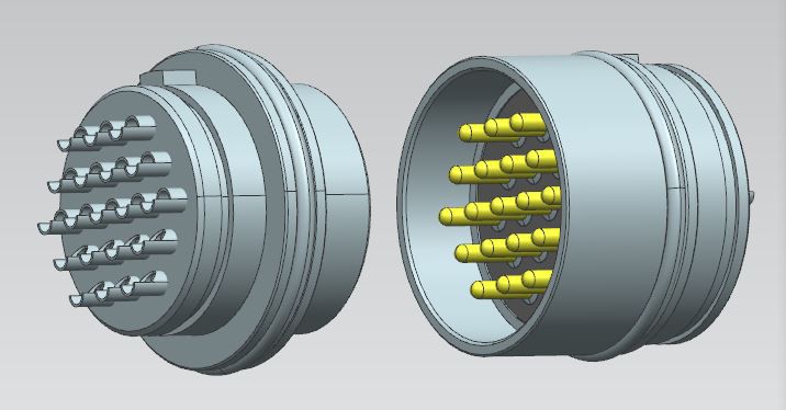
3D 19 kontaktų jungties brėžinys klientui
Dar praėjusią savaitę subūrėme specialią komandą ir surengėme susitikimus, kuriuose aptarėme įvairius jūsų projekto aspektus (produkto technologijas, sprendimus, gamybos procesus, kokybės kontrolę, panašius projekto pratęsimus ir kt.). Nesvarbu, ar tai teikiama vien tik pogo kaiščiu, ar kaip visas jungties sprendimų rinkinys, mes visiškai tai galime.

3D 19 kontaktų jungties brėžinys klientui



Priežastis, kodėl mes esame kompetentingi, yra tai, kad turime šiuos privalumus:
Mūsų įmonė turi pilną projektavimą ir vystymą, gamybą ir apdorojimą, galvanizavimą, surinkimą, nuo medžiagos pavertimo iki paviršiaus dangos apdorojimo, taip pat galutinio gaminio surinkimą, patikimumo bandymus ir pakavimą galima atlikti savarankiškai, o tai gali būti greičiau ir daugiau Efektyviai aprūpinti klientus gaminiais, labai sutrumpinant produkto kūrimo ciklą.Su pažangia gamybos įranga, pradedant nuo gamybos detalių, mes griežtai kontroliuojame kiekvieną gamybos procesą.

